您好! 欢迎访问四川省人民医院彭山医院.眉山市彭山区人民医院官网欢迎您! 丨 服务热线:028-37623825 37658512 设为首页丨加入收藏
  • 医院首页
  • 医院概况
    • 医院简介
    • 医院荣誉
  • 医院新闻
    • 医院新闻
    • 公示公告
    • 媒体资讯
    • 科室情况分类
  • 党建阵地
    • 党群工作
  • 廉医之窗
    • 纪检行风
  • 就医指南
    • 就诊指南
    • 专家出诊查询
  • 科室介绍
  • 专家风采
    • 正高
    • 主治
    • 副高
  • 先进设备
    • 医学设备
  • 科教管理
栏目导航
医院新闻 公示公告 媒体资讯 科室情况分类
推荐新闻
  • ·医院党政领导班子慰问春
  • ·2024年春节前安全生产检
  • ·外墙清洗服务采购项目  
  • ·眉山市彭山区卫生健康局
  • ·眉山市彭山区公立医疗机
  • ·我院食堂定期开展消防安
  • ·眉山市彭山区人民医院医
  • ·眉山市彭山区人民医院供
  • ·眉山市彭山区人民医院医
  • ·眉山市彭山区人民医院医
您现在的位置:四川省人民医院彭山医院.眉山市彭山区人民医院 > 医院新闻 > 医院新闻 > 正文
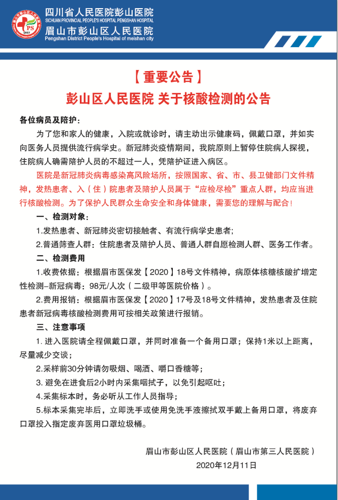
四川省人民医院彭山医院关于核酸检测的公告
作者:佚名 更新时间:2020/12/11 16:29:49
  • 上一篇文章: 四川省人民医院彭山医院率队赴阿坝州看望慰问援藏干部
  •   
  • 下一篇文章: 发热门诊微信挂号、缴费操作说明
  • 返回首页丨设为首页丨加入收藏

    版权所有:四川省人民医院彭山医院.眉山市彭山区人民医院

    急救电话:028-37629391或者028-37629205

    24小时咨询电话:028-37658512 18990393390

    院办电话:028-37623825

    投诉电话:028-37658010(纪检行风办)或18990393390

    川公网安备 51142202000119号

    地址:眉山市彭山区蔡山北路西二段195号 邮编:620860

    版权所有:四川省人民医院彭山医院.眉山市彭山区人民医院 ICP备案号: 蜀ICP备18022654号-8